首页
公司概况
企业简介
发展历程
组织架构
资质荣誉
资质
荣誉
科技创新
新闻动态
公司要闻
行业动态
党建领航
党建工作
廉政建设
专题学习
学习贯彻党的二十大及历次全会精神
学习贯彻习近平新时代中国特色社会主义思想主题教育
深入贯彻中央八项规定精神学习教育
招标信息
招标公告
中标公示
招标澄清
专题专栏
合规建设
合规宣传
合规举报
安全建设
节能减排
路桥文化
企业文化
企业理念
价值观
工团建设
社会公益
人才招聘
人才招聘
联系我们
首页
招标信息
招标公告
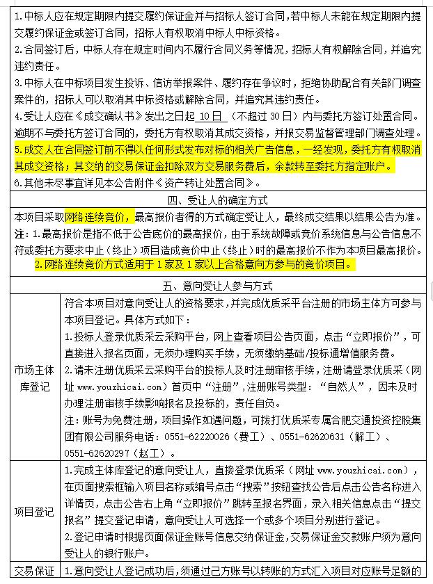
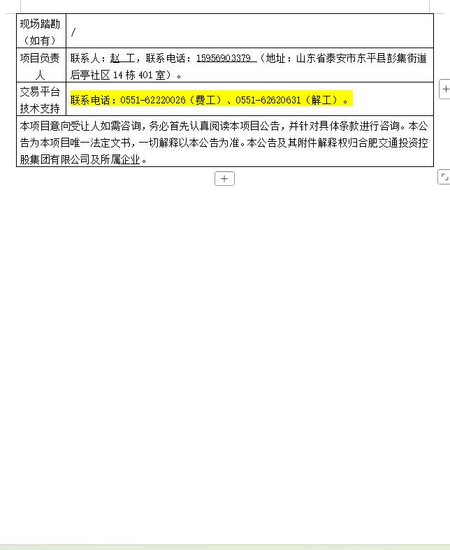
东平PPP项目部办公桌椅等19项废旧资产项目
发布时间:2025-11-25
发布来源:
浏览次数:922
上一篇 :
合肥路桥东平PPP项目部办公桌椅等19项废旧资产竞价公告(二次)
下一篇 :
G312合六路(肥西段)快速化改造工程项目运营养护安全物资采购(二次)招标公告
返回列表
回到顶部